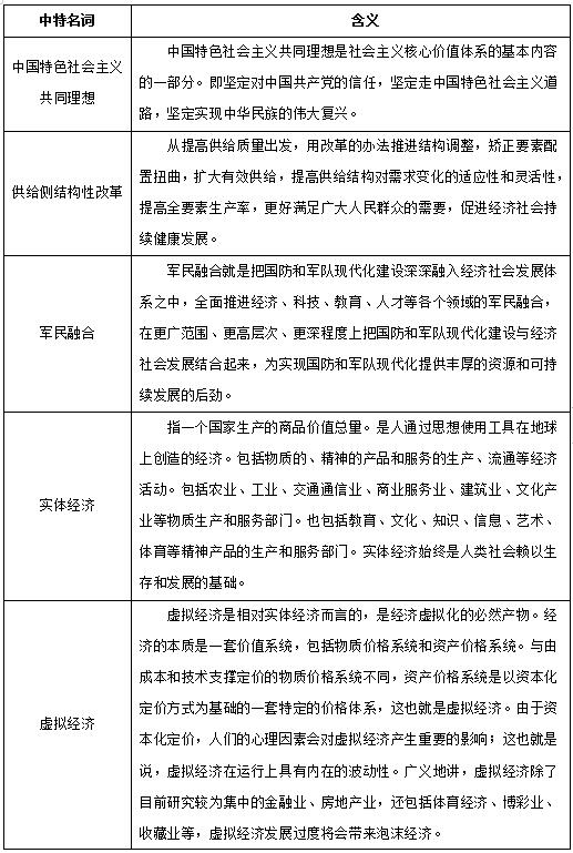
中国特色社会主义理论体系是公共基础知识政治部分考试占比很大的知识点,而里面的中国特色社会主义名词是很容考察到,也是大家相对不太熟悉的部分,这里以表格的形式从整理常见的时政名词,抛砖引玉,以此帮助大家备考这部分的知识点。


【多选题】协商民主是中国社会主义民主政治的特有形式和独特优势。以下属于协商民主的形式有()。
A.政党协商 B.人大协商
C.政协协商 D.民主协商
【答案】ABC。解析:协商民主包括政党协商、人大协商、政府协商、政协协商、人民团体协商、基层协商以及社会组织协商等多种形式。故本题答案选ABC。

扫描左侧二维码或者手动搜索QQ群830367667,关注【2021年安徽军队文职1群】,招考咨询,获取备考资料。
| 省份 | * |
|---|---|
| 姓名 | * |
| 电话 | * |
| 微信 | |