>>>推荐查看:
2020年全军面向社会公开招考文职人员公告/职位表等汇总
>>>辅导课程<<<
军队文职的考试为笔试和面试相组合,笔试包括公共科目和专业科目,主要考核报考人员的综合素质和专业基础。报考专业技术岗位的,安排公共科目和1门相应专业科目进行笔试。
军队文职专业科目题型可以分为主观性试题和客观性试题。其中只有部分专业的考试题型是既有主观性试题,也有客观性试题;客观性试题以选择题的方式呈现,包括单选和多选。
有些同学在备考的过程中,不知道自己专业究竟考什么?小编在此给大家举例一些岗位,根据考试大纲,专业科目主要为应聘各院校、科研单位、从事哲学类教学科研和管理工作的文职人员岗位者设置。测查范围包括哲学概论与马克思主义哲学原理、中国哲学史、西方哲学史、科学科学哲学等。
拿医学举例:
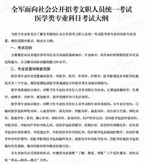
医学类专业科目设置临床医学、中医学、药学、中药学、护理学、医学影像技术和医学检验技术共7个专业。测查范围包括医学类基础综合和医学类专业知识两部分;
医学类基础综合部分:应聘卫生专业技术岗位人员考试的公共内容。主要包括解剖学、生理学、病理学、诊断学、感染病学、医学伦理学和卫生法规等;
医学类专业知识部分:应聘卫生专业技术岗位人员考试的专业内容统称;
各专业知识点采用表格形式,对测查内容按照“了解、熟悉,掌握”三个层次要求,结构采取“单元一细目一要点”分列。
军队文职专业科目分为13类44个专业,虽然这44个专业共用13个考试大纲,但是即使在同一大纲之下的不同专业,考试内容也是有所不同。

在同一个考试大纲里的内容,部分内容是属于“公共知识”,这个方向下的专业都是需要考察的;与此同时,各小专业也会有不同的考察内容。上述的临床医学、中医学、药学、中药学、护理学等除了共用一个基础综合大纲外,也有自己小专业的知识点,同学们在复习的时候需要注意哦!
大纲是军队文职复习的参照物,有了大纲才能更好更精确地复习,所以,各位同学需要提前准备好考试大纲,打印成册,认真备考,最后,祝同学们备考成功。

关注微信公众号安徽文职考试 (ahwzks)
欢迎关注中公安徽基层考试网
更多资讯请查看 安徽军队文职考试网

扫描左侧二维码或者手动搜索QQ群819878990,关注【安徽军队文职考试交流群】,招考咨询,获取备考资料。
| 省份 | * |
|---|---|
| 姓名 | * |
| 电话 | * |
| 微信 | |